Java 并发 - Lock接口
1. 前言
在上篇文章《Java并发编程之锁机制之引导篇》及相关实现类,我们大致了解了Lock接口(以及相关实现类)在并发编程重要作用。接下来我们就来具体了解Lock接口中声明的方法以及使用优势。
2. Lock简介
Lock 接口实现类提供了比使用 synchronized 方法和语句可获得的更广泛的锁定操作。此实现允许更灵活的结构,可以具有差别很大的属性,可以支持多个相关的 Condition (Condition实现类ConditonObject来实现线程的通知/与唤醒机制,关于Condition后期会进行介绍)对象。
锁是用于控制多线程访问共享资源的工具。通常,锁提供对共享资源的独占访问:一次只有一个线程可以获取锁,对共享资源的所有访问都需要首先获取锁。但是,一些锁可以允许同时访问共享资源,例如ReadWriteLock。
虽然使用关键字synchronized修饰的方法或代码块,会使得在监视器模式(ObjectMonitor)下编程变得非常容易(通过synchronized块或者方法所提供的隐式获取释放锁的便捷性)。虽然这种方式简化了锁的管理,但是某些情况下,还是建议采用Lock接口(及其相关子类)提供的显示的锁的获取和释放。例如,针对一个场景,手把手进行锁获取和释放,先获得锁A,然后再获取锁B,当锁B获得后,释放锁A同时获取锁C,当锁C获得后,再释放B同时获取锁D,以此类推。这种场景下, synchronized关键字就不那么容易实现了,而Lock接口的实现类允许锁在不同的作用范围内获取和释放,并允许以任何顺序获取和释放多个锁。
3. Lock接口中的方法
关于Lock接口中涉及到的方法具体如下:(建议直接在PC端查看,手机上有可能看的不是很清楚)

从上表中,我们就可以得出使用Lock接口实现的锁机制与使用传统的synchronized的区别:
尝试非阻塞地获取锁:当线程尝试获取锁,如果这一时刻锁没有被其他线程获取到,则成功获取并持有锁。
能被中断的获取锁:与synchronized不同,获取到锁的线程能够响应中断,当获取到锁的线程被中断时,中断异常会被抛出,同时锁也会被释放。
超时获取锁:在指定的截止时间之前获取锁,如果截止时间到了任然无法获取到锁,则返回。
4. Lock简单使用与注意事项
其中Lock的使用方式也很简单,具体代码如下所示:
当锁定和解锁发生在不同的范围时,一定要注意确保在持有锁时执行的所有代码都受到try-finally或try-catch的保护,以确保在必要时释放锁。不要将获取锁的过程写在try块中,因为如果在获取锁(自定义锁的实现)时发生了异常,异常抛出的同时,也会导致锁无故释放(因为一旦发生异常,就会走finally语句,如果这个异常(可能是用户自定义异常,用户可以自己处理)需要线程1来处理,但是接着执行了lock.unlock()语句导致了锁的释放。那么其他线程就可以操作共享资源。有可能破坏程序的执行结果)。
5. Lock相关实现类实现锁机制
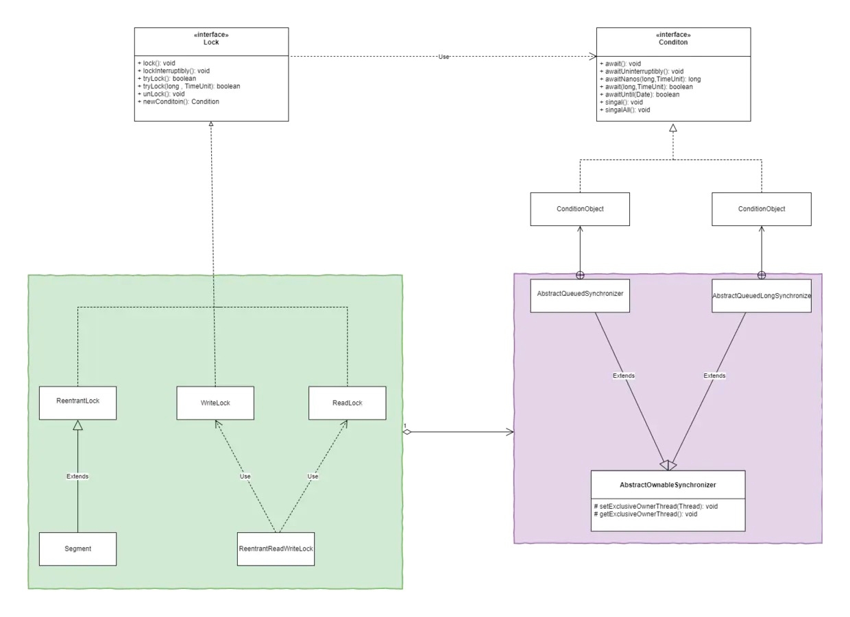
为了使用Lock接口实现相关锁功能时,会涉及以下类和接口,这里还是把上篇文章提到的UML图展示出来:

上图中:
绿色部分为:其中
ReentrantLock(重入锁)、WriteLock、ReadLock都是Lock的实现类。Segment为ReentrantLock的子类(在后续文章,ConcurrentHashMap的讲解中我们会提及)。ReentrantReadWriteLock (读写锁)的实现使用了WriteLock与ReadLock类。紫色部分为:其中
AbstractQueuedSynchronizer与AbstractQueuedLongSynchronizer都为AbstractOwnableSynchronizer的子类,该两个类中都维护了一个同步队列,用于线程的并发执行。在该两个类中拥有名为ConditionObject(为Conditon的实现类)的内部类,只是其内部实现不同。在ConditionObject内部维护了一个等待队列,用于控制线程的等待与唤醒。
6. 基本代码结构
在了解了Lock相关实现类实现锁机制后,这里给实现该锁机制的大致代码结构(根据不同需求,部分方法实现可能不一样,这里只是一个参考,并不是样本代码)。具体代码如下所示:
从代码中我们可以看出,在整个Lock接口下实现的锁机制中,AQS(这里我们将AbstractQueuedSynchronizer 或AbstractQueuedLongSynchronizer统称为AQS)是实现锁的关键,整个锁的实现是在Lock类的实现类中聚合AQS来实现的,从代码层面上来说,Lock接口(及其实现类)是面向使用者的,它定义了使用者与锁交互的接口(比如可以允许两个线程并行访问),隐藏了实现细节。AQS与Condition才是真正的实现者,它简化了锁的实现方式,屏蔽了同步状态管理、线程的排队、等待与唤醒等底层操作。
7. 总结
Lock接口(及其实现类)相比synchronized有如下优点:
锁的释放与获取不在是隐式的,允许锁在不同的作用范围内获取和释放`,并允许以任何顺序获取和释放多个锁。
能被中断的获取锁,获取到锁的线程能够响应中断,当获取到锁的线程被中断时,中断异常会被抛出,同时锁也会被释放
超时获取锁:在指定的截止时间之前获取锁,如果截止时间到了任然无法获取到锁,则返回。
在使用Lock的时候注意,一定要确保必要时释放锁。
在整个Lock接口下实现的锁机制中,AQS(上文进行了统称)与Condition才是真正的实现者。
最后更新于